产品分类
浏览量:
1000
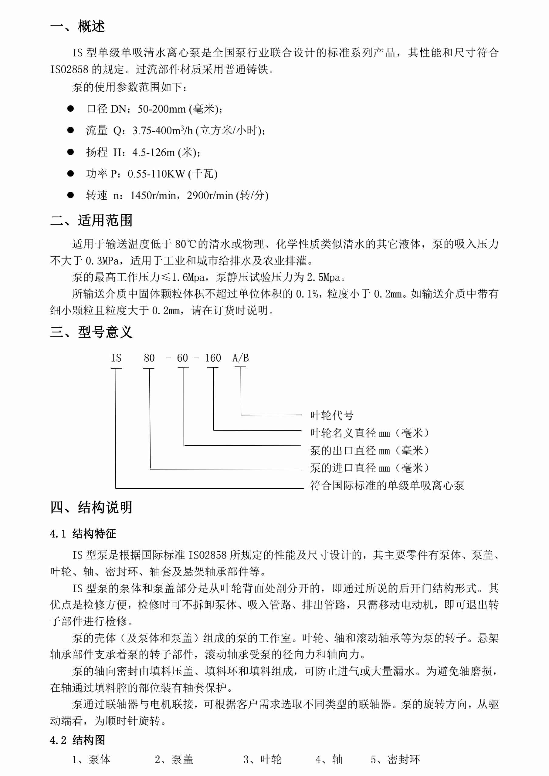
IS型单级单吸清水离心泵
零售价
0.0
元
市场价
0.0
元
浏览量:
1000
产品编号
数量
-
+
库存:
0









